Whatsapp ¡Escríbenos!

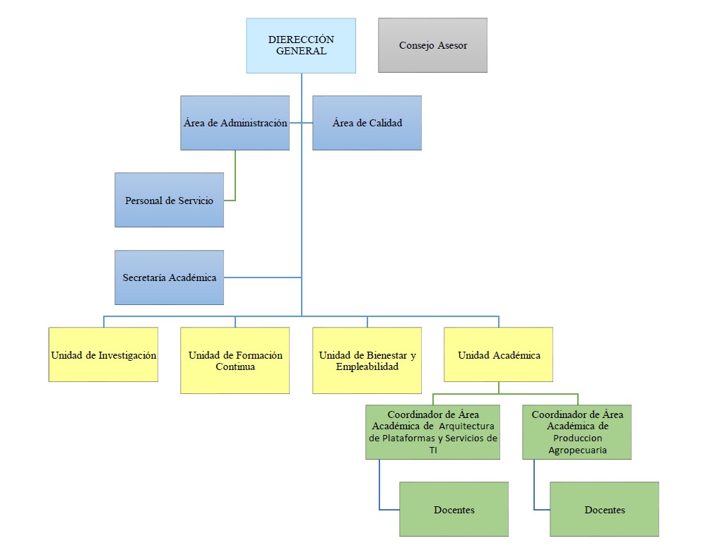
Estructura Organizacional

El Instituto de Educación Superior Tecnológico Público “San Marcos” cuenta con una estructura organizacional funcional que garantiza el cumplimiento de sus objetivos institucionales. Esta estructura se basa en principios de eficiencia, jerarquía, coordinación y participación.

Entre sus principales órganos se encuentran:

  • Dirección General: Responsable de la gestión y dirección institucional.
  • Consejo Asesor: Órgano colegiado que asesora estratégicamente a la Dirección General.
  • Unidad Académica: Responsable de dirigir, coordinar y supervisar los procesos académicos del instituto.
  • Área Administrativa: Brinda soporte logístico, contable, de infraestructura y gestión del personal.
  • Área de Calidad: Asegura la mejora continua de la institución y cumplimiento de estándares del MINEDU.
  • Secretaría Académica: Administra los procesos académicos como matrícula, notas y certificados.
  • Unidad de Investigación: Promueve la investigación aplicada y tecnológica, involucrando a docentes y estudiantes, con el fin de generar conocimientos e innovaciones que respondan a las necesidades del entorno productivo.
  • Unidad de Formación Continua: Ofrece programas de capacitación, actualización y especialización para egresados, docentes y la comunidad. Atiende las demandas del mercado laboral mediante cursos y certificaciones complementarias.
  • Unidad de Bienestar y Empleabilidad: Brinda orientación vocacional, acompañamiento psicopedagógico y promueve actividades integrales para el estudiante. Facilita la inserción laboral a través de prácticas, pasantías y seguimiento a egresados.
  • Coordinadores de Área Académica: Organiza, supervisa y asesora el desarrollo académico del programa de estudios a su cargo, articulando la formación con el sector productivo.
  • Docentes: Desarrollan actividades académicas, investigativas y de extensión.

Organigrama del IESTP "San Marcos"

Organigrama IESTP San Marcos